首页
项目中心
信息披露
年度报告
审计报告
项目招标
专项基金
公益宝贝
项目公示
补充说明
慈善资讯
关于我们
简介
章程
理事会
秘书处
管理制度
联系我们
首页
项目中心
信息披露
年度报告
审计报告
项目招标
专项基金
公益宝贝
项目公示
补充说明
慈善资讯
关于我们
简介
章程
理事会
秘书处
管理制度
联系我们
微信二维码登录
请使用微信扫码登录
已有账号,使用账号密码登录
账号密码登录
登录
新用户请使用
微信登录
创建账号
请绑定手机
获取验证码
绑定
跳过
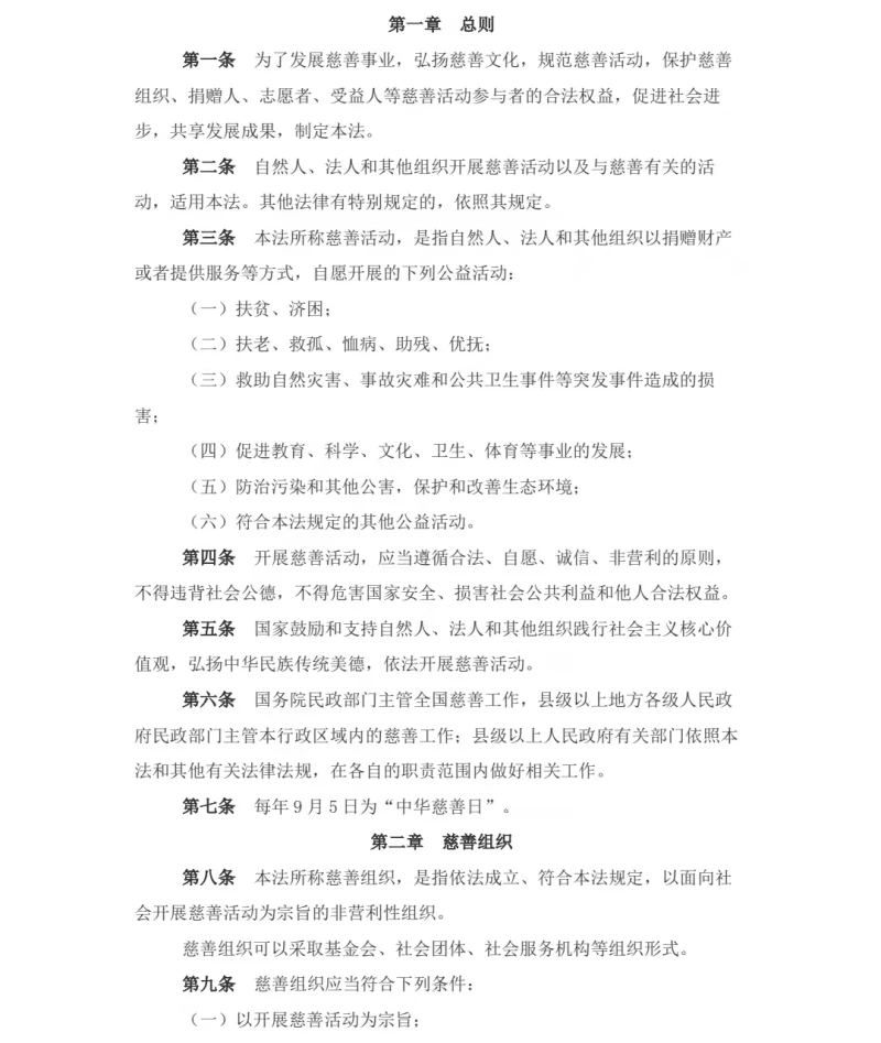
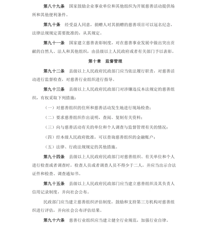
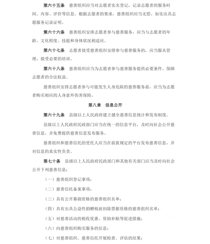
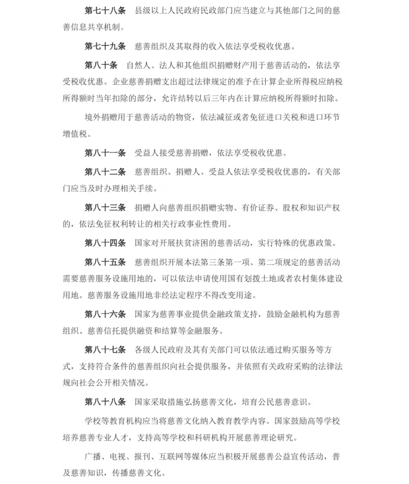
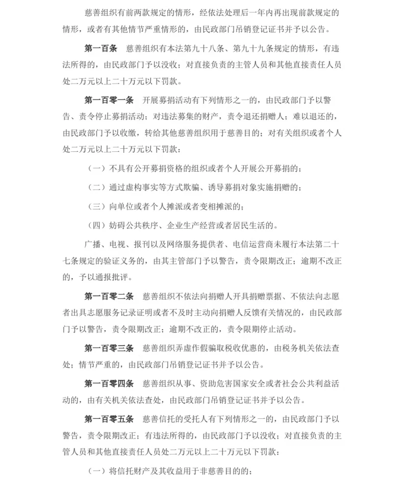
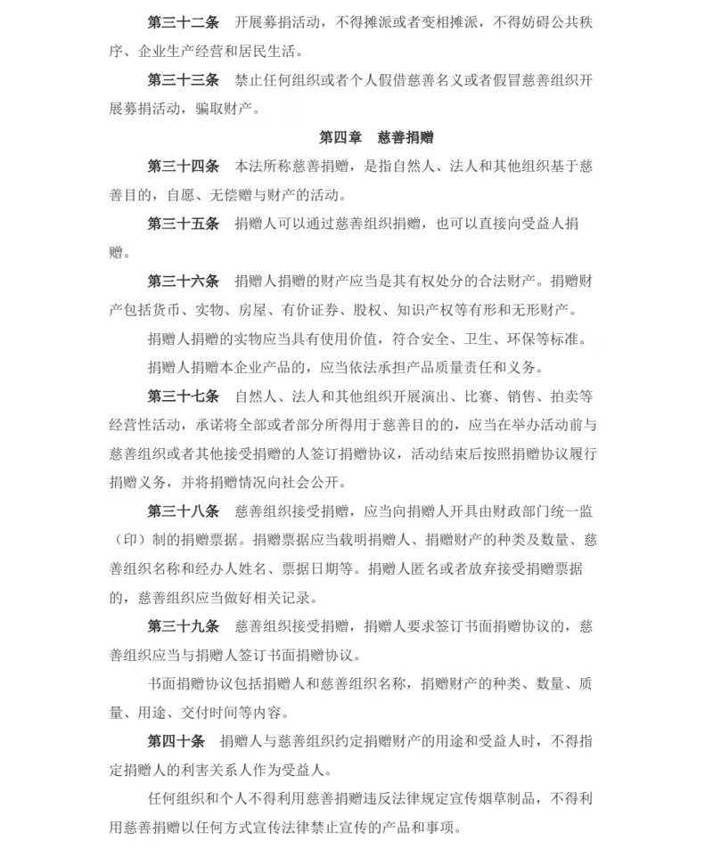
中华人民共和国慈善法
2021-11-11 14:43:49